Examples#

Below are examples demonstrating the usage of tdcpy package.

Examples are divided thematically into groups and we recommend to start from top. If you are coming from MATLAB package tds-control, we recommend starting with the these examples.

Attention deserves also section with applications that demonstrates real-world usecases for the package.

At the end, you find tutorials - more in-depth examples that cover specific topics step by step.

Stability#

Discretization Animation

Discretization Animation

Stabilization via Optimization#

Example - strong stabilization

Example - strong stabilization

Prelude to strong stability - gradient of c_D

Prelude to strong stability - gradient of c_D

Examples from tds-control manual#

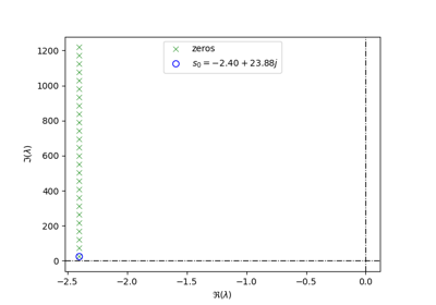
Example 2.1 - Stability analysis of retarded DDE

Example 2.1 - Stability analysis of retarded DDE

Example 2.6 - Stability analysis of neutral DDE with multiple delays

Example 2.6 - Stability analysis of neutral DDE with multiple delays

Example 2.12 - Stability analysis of a Smith predictor with delay mismatch

Example 2.12 - Stability analysis of a Smith predictor with delay mismatch

Applications#

Spectrum of zero-vibration (ZV) input shaper

Spectrum of zero-vibration (ZV) input shaper

Non-collocated vibration absorbtion via delayed resonator

Non-collocated vibration absorbtion via delayed resonator

Co-design of PD controllers and low-pass filter for TDS

Co-design of PD controllers and low-pass filter for TDS

Tutorials#

Tutorial - Discretization Heuristic II

Tutorial - Discretization Heuristic II

Tutorial - Discretization Heuristic I

Tutorial - Discretization Heuristic I

Gallery generated by Sphinx-Gallery